Skip to content

PUBREL/Transcriptomics_project

 
 

Folders and files

NameName
Last commit message
Last commit date

Latest commit

 

History

96 Commits
 
 
 
 
 
 
 
 

Repository files navigation

Anopheles project

In this project we are working on reproducing results from a research paper by Mang’era et al. link.
Briefly the study involved two groups consisting of 3rd & 4th instar larvae of An.gambiae .One group was exposed to curry tree leaf extract pytochemicals which disrupted growth and development by inducing morphogenetic abnormalities,reducing locomotion and delaying pupation.While the other group was not exposed(control).The study sought to investigate which transcriptional process in the larvae underpins the above phenotype in the mosquito?

RNA was isolated and sequenced using Illumina Hiseq platform.Overall four transcriptome sequences were generated from the samples (two each for control and exposed larvae).We will be documenting the RNA Seq analysis workflow used to reproduce the findings.

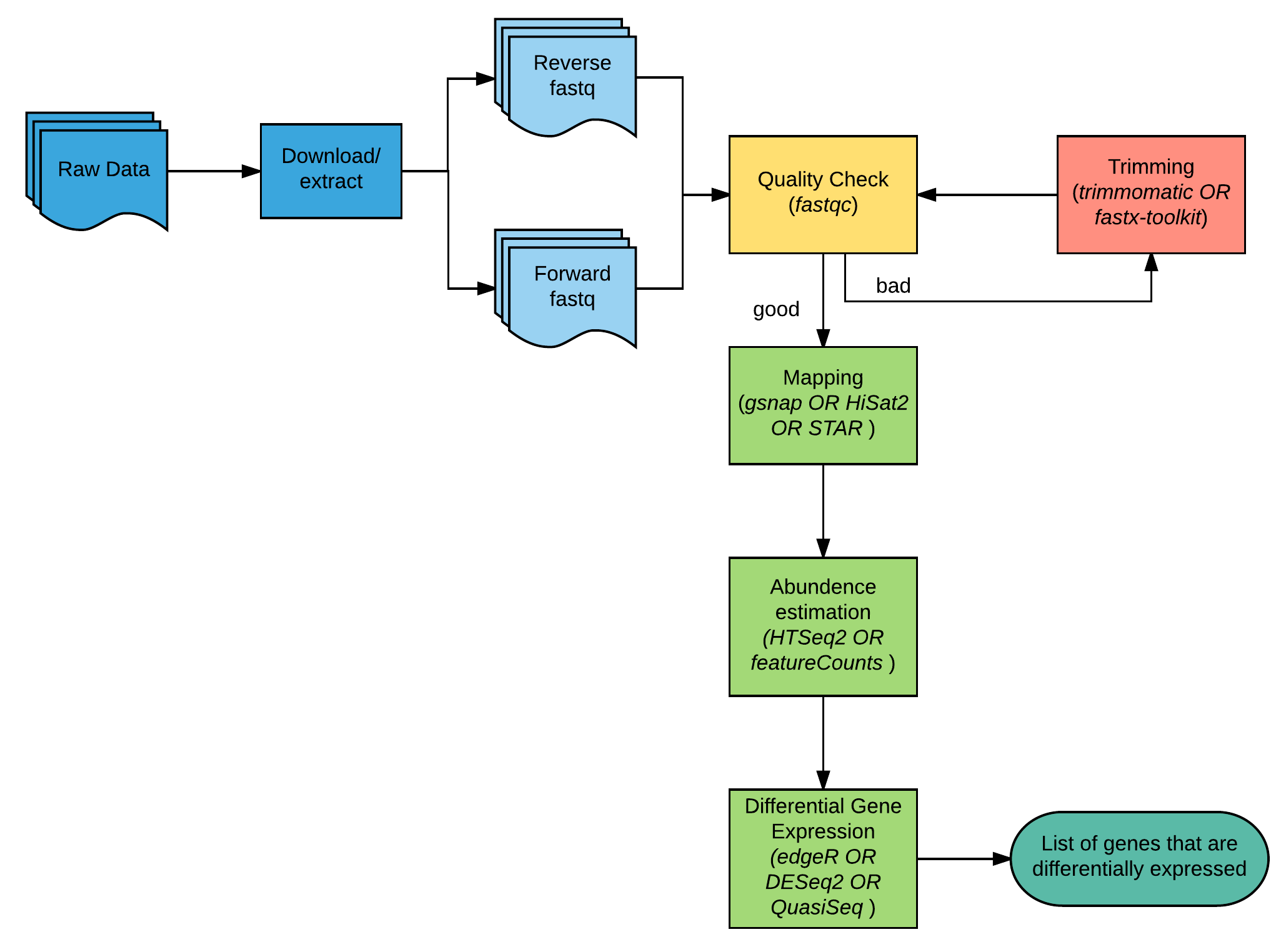
RNA analysis workflow

image

About

No description, website, or topics provided.

Resources

Stars

Watchers

Forks

Releases

No releases published

Packages

No packages published

Languages

  • Shell 100.0%