Firmware can be found here
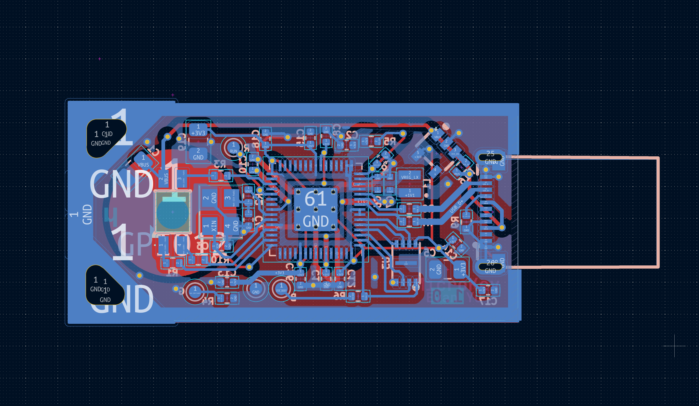
This is a FIDO2 security key! It utilizes the RP2350A and PicoKeys to implement FIDO2 U2F functionality! Unlike most picokeys, it uses a gold disc like the yubikey to detect touch instead of a tactile button.
I made this project because I saw the RP2350 could be used as a FIDO2 device with firmware like PicoKeys, and I couldn't find a yubikey-like device designed for PicoKeys. All the devices that were used were devboards, with tactile buttons and long USB cables.
| Manufacturer | Description | Quantity | Unit Price($) | Ext.Price($) | Link |
|---|---|---|---|---|---|
| UNI-ROYAL(Uniroyal Elec) | 62.5mW Thick Film Resistor 50V ±100ppm/℃ ±1% 1kΩ 0402 Chip Resistor - Surface Mount ROHS | 100 | 0.0006 | 0.06 | https://lcsc.com/product-detail/chip-resistor-surface-mount_uni-royal-uniroyal-elec-0402wgf1001tce_C11702.html |
| Samsung Electro-Mechanics | 16V 100nF X7R ±10% 0402 Multilayer Ceramic Capacitors MLCC - SMD/SMT ROHS | 100 | 0.0012 | 0.12 | https://lcsc.com/product-detail/multilayer-ceramic-capacitors-mlcc-smd-smt_samsung-electro-mechanics-cl05b104ko5nnnc_C1525.html |
| FH (Guangdong Fenghua Advanced Tech) | 50V 15pF C0G ±5% 0402 Multilayer Ceramic Capacitors MLCC - SMD/SMT ROHS | 100 | 0.001 | 0.1 | https://lcsc.com/product-detail/multilayer-ceramic-capacitors-mlcc-smd-smt_fh-guangdong-fenghua-advanced-tech-0402cg150j500nt_C1548.html |
| Samsung Electro-Mechanics | 25V 10uF X5R ±10% 0805 Multilayer Ceramic Capacitors MLCC - SMD/SMT ROHS | 20 | 0.011 | 0.22 | https://lcsc.com/product-detail/multilayer-ceramic-capacitors-mlcc-smd-smt_samsung-electro-mechanics-cl21a106kaynnne_C15850.html |
| Abracon LLC | SMD3225-4P Crystals ROHS | 1 | 0.3731 | 0.37 | https://lcsc.com/product-detail/crystals_abracon-llc-abm8-272-t3_C20625731.html |
| Samsung Electro-Mechanics | 10V 4.7uF X5R ±20% 0402 Multilayer Ceramic Capacitors MLCC - SMD/SMT ROHS | 50 | 0.0052 | 0.26 | https://lcsc.com/product-detail/multilayer-ceramic-capacitors-mlcc-smd-smt_samsung-electro-mechanics-cl05a475mp5nrnc_C23733.html |
| UNI-ROYAL(Uniroyal Elec) | 62.5mW Thick Film Resistor 50V ±100ppm/℃ ±1% 220Ω 0402 Chip Resistor - Surface Mount ROHS | 100 | 0.0006 | 0.06 | https://lcsc.com/product-detail/chip-resistor-surface-mount_uni-royal-uniroyal-elec-0402wgf2200tce_C25091.html |
| UNI-ROYAL(Uniroyal Elec) | 62.5mW Thick Film Resistor 50V ±100ppm/℃ ±1% 27Ω 0402 Chip Resistor - Surface Mount ROHS | 100 | 0.0006 | 0.06 | https://lcsc.com/product-detail/chip-resistor-surface-mount_uni-royal-uniroyal-elec-0402wgf270jtce_C25100.html |
| UNI-ROYAL(Uniroyal Elec) | 62.5mW Thick Film Resistor 50V ±100ppm/℃ ±1% 33Ω 0402 Chip Resistor - Surface Mount ROHS | 100 | 0.0006 | 0.06 | https://lcsc.com/product-detail/chip-resistor-surface-mount_uni-royal-uniroyal-elec-0402wgf330jtce_C25105.html |
| UNI-ROYAL(Uniroyal Elec) | 62.5mW Thick Film Resistor 50V ±100ppm/℃ ±1% 10kΩ 0402 Chip Resistor - Surface Mount ROHS | 100 | 0.0006 | 0.06 | https://lcsc.com/product-detail/chip-resistor-surface-mount_uni-royal-uniroyal-elec-0402wgf1002tce_C25744.html |
| UNI-ROYAL(Uniroyal Elec) | 62.5mW Thick Film Resistor 50V ±100ppm/℃ ±1% 5.1kΩ 0402 Chip Resistor - Surface Mount ROHS | 100 | 0.0005 | 0.05 | https://lcsc.com/product-detail/chip-resistor-surface-mount_uni-royal-uniroyal-elec-0402wgf5101tce_C25905.html |
| Winbond Elec | 16Mbit SPI 133MHz USON-8-EP(2x3) NOR FLASH ROHS | 1 | 0.6178 | 0.62 | https://lcsc.com/product-detail/nor-flash_winbond-elec-w25q16jvuxiq_C2843335.html |
| Texas Instruments | 65dB@(100kHz) 300mA Fixed 3.3V Positive 6V SOT-23-5 Voltage Regulators - Linear, Low Drop Out (LDO) Regulators ROHS | 5 | 0.201 | 1.01 | https://lcsc.com/product-detail/voltage-regulators-linear-low-drop-out-ldo-regulators_texas-instruments-tps7a2033pdbvr_C2862740.html |
| XKB Connection | 5A 1 12P Male -55℃~+85℃ Type-C SMD USB Connectors ROHS | 1 | 1.0428 | 1.04 | https://lcsc.com/product-detail/usb-connectors_xkb-connection-u261-121n-4bs2s_C2879827.html |
| Raspberry Pi | QFN-60-EP(7x7) Microcontrollers (MCU/MPU/SOC) ROHS | 1 | 1.6544 | 1.65 | https://lcsc.com/product-detail/microcontrollers-mcu-mpu-soc_raspberry-pi-rp2350a_C42411118.html |
| Abracon LLC | 0806 Power Inductors ROHS | 5 | 0.2584 | ` | https://lcsc.com/product-detail/power-inductors_abracon-llc-aota-b201610s3r3-101-t_C42411119.html |
| Kingbright | SMD3528-4P RGB LEDs ROHS | 1 | 1.6213 | 1.62 | https://lcsc.com/product-detail/rgb-leds_kingbright-aaa3528rbgs-08-09_C6851380.html |
| Shipping | 11.71 | ||||
| Handling Fee | 3 | ||||
| PCB (expensive bc ENIG + edge plating) | 67.28 | ||||
| Stencil | 7.48 | ||||
| JLC Shipping | 7.78 | ||||
| TOTAL | 104.61 |




